The SEDRIS Data Representation Model
APPENDIX A - Classes
State Related Geometry

Class Name: State Related Geometry

Superclass - <Aggregate Geometry>

Subclasses

This DRM class is concrete and has no subclasses.

Definition

An instance of this DRM class specifies a mechanism for specifying discrete states from a possibly continuous state value. Each discrete state corresponds to a branch of the <State Related Geometry> and is identified by the <State Data> for that branch; the state value itself is given by the state_tag of <State Related Geometry>.

Primary Page in DRM Diagram:

Secondary Pages in DRM Diagram:

This class appears on only one page of the DRM class diagram.

Example

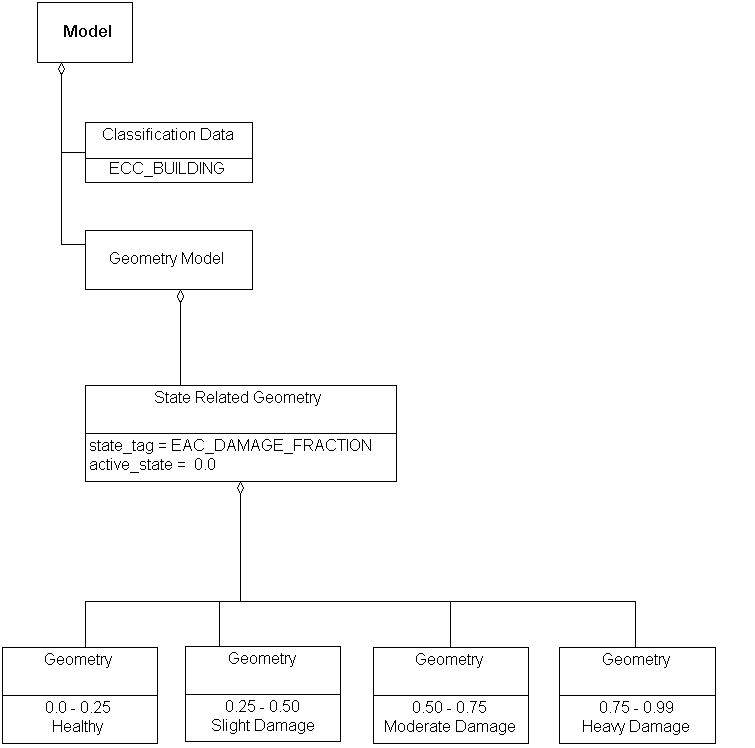
  1. Consider a <Model> of a building which has four different geometric representations, representing different damage states. The <Model> therefore has a <Geometry Model>, the geometry of which is organized via a <State Related Geometry> instance with four branches, one for each damage state, as shown below.

    State Related Geometry, Example 1

    Each branch of the <State Related Geometry> has a <State Data> indicating the range of percent damage that the branch represents. The range values in the diagram therefore specify explicitly the "bins" in which the states fall.

  2. A slightly different design for example 1, modified to allow each <Geometry Model Instance> to specify a percent damage value via a <State Control Link>.

    The mismatch_behaviour of the <State Control Link> can be exploited to 'turn off' the <Geometry Model Instance> if a damage value is fed in which does not match one of the damage states. (This is why the <Model> doesn't require a 'totally destroyed' state for 100% damage.)

    If the data provider instead wanted to keep a state transition from happening until the state value matches a <State Data>, SE_STATE_MSM_BHVR_LAST would be specified.

    The mismatch_behaviour would not be needed if the <Variable> only took on valid values (0.0, 0.5, 0.75, or 1.0), but this scheme does not force state values to be discrete.

  3. A wind sock model designed to support a landing site has state behaviour to allow it to respond to wind speed and wind direction. The wind sock is modeled with five states of EAC_WIND_RESPONSE, where the response to wind direction is implemented by using a <Rotation Control Link> tied to an EAC_WIND_DIRECTION <Variable>.

    State Related Geometry, Example 3
  4. Identifies one of alternative appearances for some "state-applicable" attribute.

    1. For a <State Related Geometry> representing different states of an aircraft hatch for EAC_OPENING_COVER_POSITION, one <State Data> with EEC_OPNCOVPOS_CLOSED and another with EEC_OPNCOVPOS_OPEN.

    2. For a <State Related Geometry> representing different damage states of a building for EAC_GENERAL_DAMAGE, <State Data> for [0, 25) % damage, [25, 50) % damage, [75, 100) % damage, and [100, 100) % damage.

    3. For a <State Related Geometry> representing different states of a forest for healthy vs. burned, EAC_GENERAL_DAMAGE could be used.

FAQs

Is <State Related Geometry> the only way to represent multi-state objects in SEDRIS?

No. <Control Link> instances can be used to provide a fine level of control over state by changing fields instead of representing states as different <Geometry Representation> instances.

Constraints

Associated to (one-way) (inherited)

Associated by (one-way) (inherited)

Composed of (two-way) (inherited)

Composed of (two-way)

Composed of (two-way metadata) (inherited)

Component of (two-way) (inherited)

Inherited Field Elements

SE_Boolean unique_descendants; (notes)
SE_Boolean strict_organizing_principle; (notes)

Field Elements

EDCS_Attribute_Code state_tag; (notes)
EDCS_Attribute_Value active_state_value; (notes)

Notes

Associated to Notes


Feature_Representation

 An association between a <Feature Representation> instance
 and a <Geometry Hierarchy> instance indicates that the
 environmental object(s) that they represent have the
 semantic relationship indicated by the <Base Association Data>
 instance on the association relationship.

Geometry_Hierarchy

 An association between two <Geometry Hierarchy> instances
 indicates that the environmental object(s) that they
 represent have the semantic relationship indicated by
 the <Base Association Data> instance on the association
 relationship.

Associated from Notes


Feature_Representation

 An association between a <Feature Representation> instance
 and a <Geometry Hierarchy> instance indicates that the
 environmental object(s) that they represent have the
 semantic relationship indicated by the <Base Association Data>
 instance on the association relationship.

Geometry_Hierarchy

 An association between two <Geometry Hierarchy> instances
 indicates that the environmental object(s) that they
 represent have the semantic relationship indicated by
 the <Base Association Data> instance on the association
 relationship.

Hierarchy_Summary_Item

 An association from a <Hierarchy Summary Item> instance to a
 <Geometry Hierarchy> indicates that the <Hierarchy Summary Item>
 summarizes that <Geometry Hierarchy>.

Reference_Surface

 An association from a <Reference Surface> instance to a
 <Geometry Hierarchy> indicates that the <Geometry Hierarchy>
 organizes the geometric objects that specify the resolution
 surface of the <Reference Surface>.

Composed of Notes


Collision_Volume

 In the case where multiple <Collision Volume> components are
 specified for a given <Aggregate Geometry>, the union of the
 volumes thus specified is used in collision detection.

Fields Notes


unique_descendants

 If the value of the unique_descendants field is SE_TRUE, each
 descendant of this aggregation,
 that is, each <Geometry Representation> instance that exists
 in the component tree
 rooted at the given <Aggregate Geometry>, shall be unique, in the
 sense that it shall appear in only one branch of this aggregation.
 If unique_descendants is SE_FALSE, at least one
 <Geometry Representation> instance
 appears in more than one branch of the aggregation.

strict_organizing_principle

 If the value of the strict_organizing_principle field is SE_TRUE,
 each branch of this aggregation
 strictly complies with the organizing principle for its
 particular subclass. If this value is SE_FALSE, at least
 one branch does not strictly comply with the given
 organizing principle. See the organizing principle constraint
 for each specific subclass for details.

state_tag

 The state_tag field specifies the state by which the component
 <Geometry Hierarchy> instances are being differentiated, and
 shall specify an EAC which qualifies as "state applicable".

active_state_value

 The active_state_value field specifies the default state. If the
 given <State Related Geometry> instance has a
 <State Control Link> component, the active_state_value field is
 the target of that <State Control Link> instance.

Prev: State Related Features. Next: Strobing Light Behaviour. Up:Index.

Last updated: July 16, 2004 Copyright © 2004 SEDRIS